| Skill or Concept: I can . . . | Questions to check your understanding | Rating from 1 to 5 |
| Identify the key components of an experiment. | 1 | |
| Determine whether or not an experiment has been designed well. | 2 | |
| Use a diagram to illustrate the design of a given experiment. | 3 | |
| Determine factors, other than the factor of interest, that could have an effect on the response variable of a given experiment (nuisance factors). | 4 | |
| Identify blocks in a specified experiment. | 5 |

Glossary
- completely randomized block design
- a design where the experimental units are divided into homogeneous groups called blocks and within each block, the experimental units are randomly assigned to treatments.
- placebo
- a harmless version of the treatment that does not contain any active ingredients(e.g., a sugar pill).
- placebo effect
- a positive response that people who believe they are receiving treatment for a condition have, even if what they are actually receiving is a placebo.
- blinding
- nondisclosure of the treatment an experimental unit is receiving.
- double-blind
- when neither the subject nor those having contact with the subject know the treatment assignment.
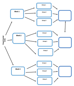
- block
- a group of subjects that are similar, but blocks differ in ways that might affect the outcome of the experiment.
- blocking
- grouping together of homogeneous (similar) experimental units followed by the random assignment of the experimental units within each group to a treatment.