8D

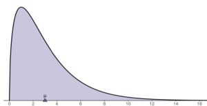
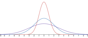
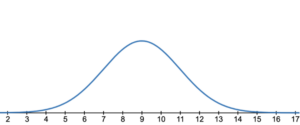
A bar chart titled "Global Big Mac Prices." On the x-axis, it is labeled "Cost of Big Mac" and on the y-axis, it is labeled "Count." For 1.5-2.4, the count is approximately 6. For 2.4-3.3, the count is approximately 16. For 3.3-4.2, the count is approximately 20. For 4.2-5.1, the count is approximately 7. For 5.1-6, the count is approximately 4. A bar chart titled "Global Big Mac Prices." On the x-axis, it is labeled "Cost of Big Mac" and on the y-axis, it is labeled "Count." For 1.5-2.4, the count is approximately 6. For 2.4-3.3, the count is approximately 16. For 3.3-4.2, the count is approximately 20. For 4.2-5.1, the count is approximately 7. For 5.1-6, the count is approximately 4. On the x-axis, there is a label "A" at approximately 3.6, a label "B: at approximately 4.8, and a label "C" at approximately 2.6. A researcher looking at DNA on a computer A graph showing a curve that peaks around the center of the graph. A graph showing three different bell curves. The first one is labeled A and has the highest and narrowest peak. Its peak is also the furthest to the left. The second is labeled "B: and has the lowest and widest peak. Its peak is also in the center of the graph. The third peak is labeled "C" and is higher than B but lower than A, as well as wider than A but narrower than B. It is the furthest to the right. A bell curve labeled in increments of 5.4 from 53.8 to 86.2 with a peak around 70. A bell curve labeled in increments of 20 from 137 to 257, with a peak around 97. A histogram labeled "Cereal Sodium Content (mg)" on the x-axis and "Count" on the y-axis. For 0-50, the count is 1. For 50-100, the count is 2. For 100-150, the count is 4. For 150-200, the count is 6. For 200-250, the count is 5. For 250-300, the count is 1. For 300-350, the count is 1. A graph titled "Normal Curve over Histogram." Onthe x-axis, it is labeled "Cereal Sodium Content (mg)," while the y-axis is labeled "Density." For 0-50, the bar is at 0.001. For 50-100, the bar is at 0.002. For 100-150, the bar is at 0.004. For 150-200, the bar is at 0.006. For 200-250, the bar is at 0.005. For 250-300, the bar is at 0.00. For 300-350, the bar is at 0.001. There is also a bell curve overlaid onto the graph with a peak around (175, 0.005).A histogram labeled "Number of Successes" on the horizontal axis and "Probability" on the y-axis. For 0, the probability is approximately 0.01. For 1, the probability is approximately 0.055. For 2, the probability is approximately 0.155. For 3, the probability is approximately 0.275. For 4, the probability is approximately 0.275. For 5, the probability is approximately 0.17. For 6, the probability is approximately 0.055. For 7, the probability is approximately 0.01. A bell curve with a peak more to the left side of the graph with a steeper slope on its left side than its right. The peak is located near 1.5 on the x-axis. There is also a point on the x-axis around approximately 2.5 that is labeled mu. A bell curve centered on 0 on the horizontal axis. The section between -1 and 1 is shaded dark blue, while the section outside that extending to -2 and 2 on each side, respectively, is a lighter blue. The section extending further away from the center from each of those is an even lighter blue. A bar chart labeled "Operating System" on the horizontal axis. The y-value for "Android" is approximately 800 million, for "Blackberry" is approximately 40 million, for "iOS" is approximately 160 million, for "Others" is approximately 20 million, and for "Windows" is approximately 60 million. A bell curve centered at mu on the x-axis. The graph is labeled in increments of sigma, from mu minus 3 sigma to mu plus 3 sigma. At each increment, there is a vertical line extending up to the curve. There is an arrow that points to the center line and reads ' "mu" equals mean.' There is another arrow pointing both ways between the vertical line at mu and the vertical line at mu plus sigma. It is labeled with '"sigma" equals standard deviation.' The two regions on either side of the center vertical line are both labeled with 34.1%. The two regions outside these (between mu minus 2 sigma and mu minus sigma, and between mu plus sigma and mu plus two sigma) are both labeled 13.6%. The two sections outside these are each labeled 2.15%/ Beneath the graph, the center two sections are labeled 68.2%, the center four sections are labeled 95.4%, and the center six sections are labeled 99.7%.Three bell curves plotted on the same graph. Its horizontal axis is labeled "x-values" and its vertical axis is labeled "densities." There is a legend showing the solid red line indicates normal distribution with mean = 0, the dashed blue line indicates normal distribution with mean = 5, and the dotted green line indicates normal distribution with mean = 10. On the graph, the red curve has a peak at approximately (0, 0.4), the blue curve has a peak at approximately (5, 0.4), and the green curve has a peak at approximately (10, 0.4). A bell curve with a peak at approximately 9 on the x-axis. A bell curve with a peak at approximately 20 on the x-axis. A bell curve with a peak at approximately 100. The slopes on either side of the mean appear to be roughly the same.A curve with two peaks, one located at approximately 32 and one located at approximately 70. There is a point labeled mu at approximately 55.A horizontal line. There is a point "mu" at 50 on the horizontal axis. Three curves, all with peaks at 0, on the same graph. The red curve has the tallest and narrowest peak, the blue curve has a shorter and wider peak, and the purple curve has the shortest and widest peak. A bell curve centered at mu. Three points are labeled. A is at mu minus 2 sigma, b is at mu, and c is at mu plus 3 sigma.A bell curve centered at 7.25. The x-axis is labeled in increments of 0.9 from 4.55 to 9.95. A bell curve centered at 7.25. The x-axis is labeled in increments of 0.9 from 4.55 to 9.95. There is a vertical dotted line at 7.25 and the area to the left of it is shaded dark blue while the area to the right of it is shaded light blue. A bell curve with normal distribution.

Glossary

normal distribution
a distribution where 𝑥 is a continuous random variable, the distribution is symmetrical, and there is a single peak around the mean.